In der Verfahrensdokumentation werden alle Massnahmen beschrieben, die zur Durchführung einer Aufgabe oder eines Verfahrens erforderlich sind. Im Wesentlichen erklärt sie das “Wie” der Umsetzung und nicht das “Was”. Obwohl sie in der Regel als internes Dokument verwendet wird, gilt sie auch als “lebendes Dokument”, d. h. sie wird bei Bedarf aktualisiert. Die Dokumentation von Geschäftsprozessen klingt nach Administrativem Aufwand, bringt aber sehr viel als Basis für Optimierungen.
Man kann sich die Prozessdokumentation als einen detaillierten Satz von Anweisungen für die Durchführung komplexer Aktivitäten vorstellen. In gewisser Weise sind Unternehmen einfach eine Ansammlung von komplexen Prozessen. Daher ist die Prozessdokumentation ein wichtiger Leitfaden für die Durchführung von Geschäftsaktivitäten.
Darum geht es im Beitrag
- 1 Warum brauchen Sie eine Dokumentation von Geschäftsprozessen?
- 2 Was ist das Ziel der Prozessdokumentation?
- 2.1 Wer ist an diesem Prozess beteiligt?
- 2.2 Erstellung einer Prozessdokumentation
- 2.3 Wie hilft die BPMN bei der Prozessdokumentation?
- 2.4 Vereinfachen Sie die Prozessdokumentation mit diesen 10 einfachen Schritten
- 2.5 Warum ist es wichtig, Geschäftsprozesse zu dokumentieren?
- 2.6 Fünf weitere Vorteile der Prozessdokumentation:
- 2.7 Zusammenfassend
Warum brauchen Sie eine Dokumentation von Geschäftsprozessen?
Die Dokumentation von Geschäftsprozessen bietet viele Vorteile, wie zum Beispiel:
Verbesserung eines Prozesses
Viele Prozesse sind wiederholbar und für das Funktionieren eines Unternehmens notwendig. Indem Sie Prozesse schriftlich festhalten, können Sie das Rätselraten reduzieren und es den Mitarbeitern (auch neuen) erleichtern, wichtige Prozesse zu wiederholen.
Verringerung der organisatorischen Prozessunsicherheit
Die Dokumentation von Geschäftsprozessen beseitigt die meisten, wenn nicht alle unklaren Komponenten innerhalb eines Unternehmens. Die Mitarbeiter verstehen ihre Rolle und Verantwortung besser. Darüber hinaus bietet die Dokumentation auch:
- Verdeutlicht die Befehlskette
- Umreißt die notwendigen Aufgaben für den Abschluss eines Prozesses
- Zeigt, wem was zugewiesen ist
Generell sollte die Dokumentation für die Mitarbeiter bei Bedarf leicht zugänglich sein. Diese Transparenz wird Spannungen abbauen und dazu beitragen, dass die Mitarbeiter ihre Aufgaben erfüllen.
Verstärkung der analytischen Elemente
Unternehmen können ihre Effizienz verbessern, indem sie ihre Prozesse analysieren und rationalisieren. Dies ist viel einfacher, wenn Sie über eine detaillierte Dokumentation von Geschäftsprozessen verfügen, in der jeder Prozess beschrieben ist. Neben den Prozessen selbst können Manager auch ein besseres Verständnis für die Stakeholder, z. B. gesellschaftliche Gruppen, entwickeln.
Institutionelles Wissen bewahren
Irgendwann werden die Mitarbeiter Ihr Unternehmen verlassen. Einige wechseln vielleicht zu einem neuen Unternehmen. Andere werden in den Ruhestand gehen. Wenn ein Mitarbeiter geht, besteht die Gefahr, dass sein Wissen verloren geht. Eine detaillierte Dokumentation hilft Ihnen, dieses Wissen zu bewahren.
Betrachten Sie diese Beispiele für Prozessdokumentation:
- Welche Geschäftsprozesse wann ablaufen und wie sie sich auf das Unternehmen und seinen Gewinn auswirken.
- Der Beitrag der einzelnen Schritte innerhalb des Prozesses.
- Die Rollen der verschiedenen Mitarbeiter innerhalb eines Prozesses.
- Anweisungen für die Durchführung eines Prozesses oder eines bestimmten Teils eines Prozesses.
Die Dokumentation von Geschäftsprozessen unterstützt Manager und andere Beteiligte, indem sie einen Überblick über die verschiedenen Prozesse gibt. Sie ist auch als Schulungsmaterial und für die Einarbeitung neuer Mitarbeiter geeignet. Manager müssen weniger Zeit aufwenden, um neuen Mitarbeitern die Grundlagen beizubringen, da sie anhand der Dokumentation erfahren können, wie ein Prozess ausgeführt wird. Die Dokumentation beschleunigt auch die Lernkurve und hilft den Mitarbeitern, schnell produktiv zu werden.
Was ist das Ziel der Prozessdokumentation?
Das Herzstück Ihrer Tätigkeit sind Prozesse. Eine Prozessdokumentation ermöglicht es Ihnen, laufende Prozesse zu verfolgen, zu verstehen und zu analysieren, damit Sie sie in Zukunft wiederholen und verbessern können. Die Dokumentation bietet die Möglichkeit, mehr über jeden Prozess und seine Durchführung zu erfahren. Außerdem können Sie so Feedback für Verbesserungen einholen. Ein Architekt würde ohne einen Bauplan keine Änderungen an einem Haus vornehmen. Es ist wichtig, dass Entscheidungen auf der Grundlage von Daten und nicht von Annahmen getroffen werden. Die Integrität des Unternehmens ist gefährdet, wenn die Prozesse nicht auf Fakten beruhen.
Die Prozessdokumentation hilft dabei:
- Verbesserung und Rationalisierung verschiedener Prozesse
- Analyse und Identifizierung von Mängeln
- Verbesserung der Prozess- und Ergebnisqualität
- Sparen Sie Zeit und Arbeitskraft
- Senkung der Gesamtkosten
- Erhöhen Sie die Transparenz in Ihrem Unternehmen
Letztlich kann eine Prozessdokumentation die Effizienz und Produktivität sowohl jetzt als auch in Zukunft steigern. Eine ordnungsgemässe, angemessene Dokumentation von Geschäftsprozessen erfordert Aufwand und Ressourcen. Der Nutzen für Unternehmen ist jedoch oft beträchtlich. Die Prozessdokumentation ist das erste, auf das Sie zurückgreifen können, wenn Sie eine wichtige Entscheidung treffen müssen.
Wer ist an diesem Prozess beteiligt?
Die Prozessdokumentation kann von einem breiten Spektrum von Personen innerhalb und außerhalb bestimmter Tätigkeiten und Organisationen genutzt und erstellt werden.
- Projektteam: Das Projekt- oder Prozessteam ist für die Dokumentation verantwortlich. Dieses Team sollte die Erstellung der Dokumentation als Team angehen. Es ist jedoch ratsam, eine Person, die nicht in die täglichen Aktivitäten eingebunden ist, als Ansprechpartner zu benennen, da sie besser in der Lage ist, Informationen zu erfassen und objektiver zu sein.
- Interessengruppen: Jeder in Ihrem Unternehmen, der an einem bestimmten Projekt oder Prozess beteiligt ist, sollte auch an der Prozessdokumentation interessiert sein, unabhängig davon, wie klein seine Rolle oder umgekehrt wie hoch sein Titel ist.
- Externe Interessengruppen: Die Weitergabe von Informationen an Aussenstehende kann schwierig sein, aber es ist wichtig, Informationen von externen Interessengruppen einzuholen. Sie können objektive Meinungen und neue Erkenntnisse liefern.
- Materialien und Ressourcen: Es ist ratsam, Materialien und Ressourcen als eine Person zu betrachten, da ihr Beitrag von großer Bedeutung ist. Für die Dokumentation müssen die richtigen Ressourcen zur Verfügung gestellt werden.
Damit Geschäftsprozesse wertvoll und effektiv sind, müssen sie sorgfältig konzipiert, strukturiert und dokumentiert werden. Indem Sie so viele Details wie möglich über den Geschäftsprozess erfassen, können Sie die gewünschten Ergebnisse erzielen.
Erstellung einer Prozessdokumentation
Bei der Erstellung von Dokumentation von Geschäftsprozessen besteht die Gefahr, dass Ihre Dokumente (und damit Ihr Wissen) in einem Silo stecken bleiben. Durch die Wahl der richtigen Werkzeuge können Sie jedoch die Risiken verringern und sicherstellen, dass die Dokumentation in größerem Umfang genutzt wird.
Leitlinien für die Prozessdokumentation:
- Unterstützt Zusammenarbeit und Feedback
- Einfacher (aber sicherer) Zugang und gemeinsame Nutzung
- Benutzerfreundlich auf vielen Geräten, einschließlich Smartphones und Tablets
- Flexibel und in der Lage, mehrere Funktionen zu übernehmen
Erfassungsprozess: Wie werden die Informationen erfasst? Dies kann schriftliche Dokumente, aber auch Video- und Audiodateien umfassen.
Informationen organisieren: Wie können Nutzer Informationen nutzen und sortieren?
Visualisieren Sie den Prozess: Erwägen Sie Diagramme, Karten, Modellierungen und Diagramme.
Verteilen Sie Informationen: Berücksichtigen Sie Verteilungskanäle (z. B. E-Mail).
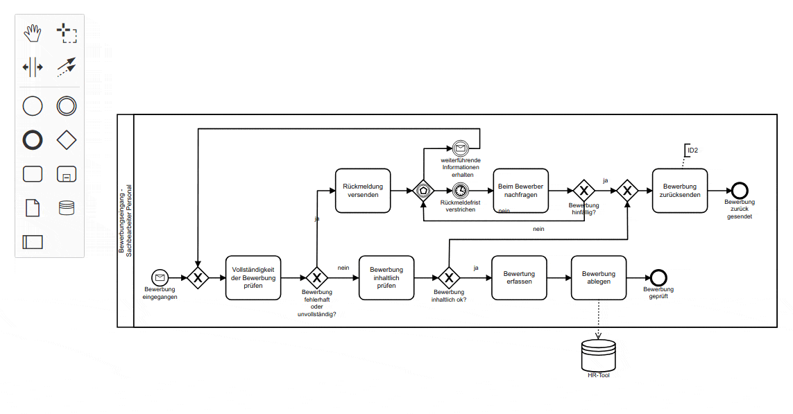
Wie hilft die BPMN bei der Prozessdokumentation?
BPMN steht für “Geschäftsprozessmodellierung Prozessmodellierung und Dokumentation” (Geschäftsprozessmodellierung und -notation), die sich als Modellierungsnotation entwickelt hat, die allen Beteiligten eine standardisierte Sprache für Diagramme bietet. BPMN sorgt für Klarheit und ein einheitliches Erscheinungsbild der Diagramme, vom CEO bis zu den Mitarbeitern an der Front und dem technischen Personal.

Die BPMN verwendet zwei Arten von Elementen: Analytische und deskriptive. Geschäftsanwender können folgende Elemente verwenden anschauliche Elemente verwenden, während technische Mitarbeiter analytische Elemente zur Modellierung von Softwareprozessen einsetzen. Sie können die Elemente in verschiedene Kategorien unterteilen:
Ereignisse: Erläutert, was während eines Prozesses geschieht. Man kann sie in drei Arten unterteilen: Start, Zwischenzeit und Ende.
Objekte fliessen lassen: Sie skizzieren das Verhalten von Geschäftsprozessen.
Aktivitäten: Aufgaben, die während eines Prozesses ausgeführt werden.
Gateways: Legen fest, wie der Fluss gesteuert wird, und definieren den Sequenzflusspfad innerhalb eines Prozesses. Entscheidungspunkte fungieren oft als Gateways.
Daten: Umfasst Datenobjekte, Eingaben und Ausgaben, die Informationen über Aktivitäten abrufen. Daten können bereitgestellt oder gespeichert werden. Sie bleiben auch über den Abschluss (oder die Lebensdauer) eines Prozesses hinaus bestehen.
Verbindende Objekte: Sie zeigen den Fluss zwischen Objekten oder zu anderen Informationen.
Sequenzfluss: Ein Element, das die Reihenfolge festlegt, in der die Aktivitäten ausgeführt werden.
Nachrichtenflüsse: Hier wird der Auftragsfluss zwischen den Teilnehmern angezeigt und es werden auch Nachrichten angezeigt.
Assoziationen: Verknüpfung von Artefakten und Informationen.
Datenverknüpfungen: Verwendet eine Pfeilspitze, um den Fluss in einer Assoziation anzuzeigen.
Swimlanes: Dieses Element zeigt an, wer für den Prozess verantwortlich ist, während ein Pool einen Teilnehmer darstellt. Das bedeutet, dass ein Pool ein Container für einen einzigen Prozess (und nur einen einzigen Prozess) ist, während die Lane die Aktivität klassifiziert. Nur Nachrichtenflüsse ermöglichen die Kommunikation zwischen Pools; Sequenzflüsse sollten nicht verwendet werden.
Artefakte: Liefern zusätzliche Details über einen Prozess.
Gruppen: Eine Gruppe von Elementen innerhalb eines schraffierten Rahmens, um anzuzeigen, dass sie zusammengehören.
Textanmerkungen: Sie werden auch als Kommentare bezeichnet und werden an eine Assoziation angehängt, um zusätzliche Informationen zu liefern.
Nachricht: Ein Element, das in den Tabellen des BPMN-Spezifikationshandbuchs aufgeführt ist. Es stellt die Kommunikation zwischen Teilnehmern dar.
Einzigartige Prozesslandkarten können bei der Modellierung und Notation von Geschäftsprozessen verwendet werden. Wenn Sie Ihre Prozesse überwachen, erkennen Sie spezifische Möglichkeiten, die reif für Verbesserungen sind, während Sie das Mapping zur Konfiguration des Aktivitätsflusses nutzen. Sie können auch doppelte Aufgaben und Aktivitäten abschwächen und so die Effizienz Ihrer Prozesse optimieren.
Die Führungskräfte müssen einen Schritt zurücktreten, um an den Prozessen zu arbeiten, statt in ihnen. Auf diese Weise erhalten wichtige Interessengruppen und Entscheidungsträger ein tieferes Verständnis für das Unternehmen und seine verschiedenen komplexen Prozesse. Sie können die Prozessdokumentation auch nutzen, um kritische Datensätze besser aufzubewahren, das Onboarding und die Fortbildung von Mitarbeitern zu verbessern und vieles mehr. Im Wesentlichen hilft BPMN dabei, die Prozessdokumentation zu standardisieren, damit sie in ihrer Gesamtheit leichter zu verstehen ist.
Vereinfachen Sie die Prozessdokumentation mit diesen 10 einfachen Schritten
Wenn Ihr Unternehmen wächst, wird die Komplexität unausweichlich. Sie werden mehr Mitarbeiter, mehr Schritte, mehr Aufgaben und mehr Prozesse haben. In der Hoffnung, dass sich alles von selbst einrenkt, verlieren viele Unternehmen den Mut. Die Erstellung und Pflege einer präzisen Prozessdokumentation ist eine der wirksamsten Methoden, um interne Prozesse effizient zu gestalten und sie wie vorgesehen ablaufen zu lassen.
Einige Kritiker halten die Prozessdokumentation für zu verwaltungsaufwändig, da sie viel Planung erfordert, ohne viel zu tun. Viele Geschäftsprozesse können jedoch von einer Optimierung profitieren, die zu einem besseren Verständnis aller Schritte und Aktivitäten führt. Infolgedessen können die Beteiligten doppelte Aktivitäten schnell beseitigen, um bessere Durchlaufzeiten zu gewährleisten. Betrachten Sie die folgenden Schritte:
1. Benennen Sie Ihren Prozess
Beginnen Sie bitte damit, den Namen Ihres Prozesses, eine kurze Beschreibung und sein Hauptziel aufzuschreiben.
2. Bestimmen Sie die Prozessgrenzen
Dokumentieren Sie sowohl den Anfangs- als auch den Endpunkt dieses Geschäftsprozesses. Wodurch wird der Prozess eingeleitet? Wie wird er beendet? Wo endet er? Wenn Sie dies aufschreiben, erhalten Sie ein klareres Bild.
3. Prozessausgänge auswählen
Was passiert, wenn der Geschäftsprozess abgeschlossen ist? Was ist Ihr Endergebnis? Stimmt es mit Ihrem gewünschten Ergebnis überein? Prozess-Outputs sind eine andere Art, Endergebnisse zu sagen.
4. Wählen Sie Ihre Prozesseingänge
Welche Daten benötigen Sie für den Einsatz des Verfahrens? Woher stammen die Daten? Gibt es mehrere Datenquellen? Es ist wichtig, diese Informationen zu kennen.
5. Aktivitäten dokumentieren
Welche Schritte gibt es, die Ihren Prozess von Anfang bis Ende vorantreiben? Die Schritte werden auch als Aktivitäten bezeichnet. Gibt es fehlende Aktivitäten? Gibt es doppelte Schritte?
6. Organisieren Sie Ihren Prozess
Bestimmen Sie die Abfolge der Aktivitäten in Ihrem Prozessablauf. Wo befinden sich die kritischen Entscheidungspunkte? Wer sind die wichtigsten Beteiligten?
7. Überprüfen Sie Ihren Prozess
Ist Ihr Prozess ausreichend organisiert und sequenziert, um mit Ihren Prozessgrenzen übereinzustimmen? Wenn nicht, was können Sie ändern?
8. Prozessrollen zuweisen
Sobald Sie eine Version Ihrer Prozessdokumentation haben, bestimmen Sie die Rollen und Aufgaben der Teammitglieder. Welche Aktivitäten werden sie in Ihrem Prozess ausführen?
9. Entwurf eines Flussdiagramms
Erstellen Sie anhand der oben beschriebenen Elemente ein leicht lesbares Flussdiagramm, damit jeder den Prozess verstehen kann.
10. Abschlussprüfung
Sprechen Sie mit den Beteiligten und überprüfen Sie Ihren Prozess. Sind irgendwelche Änderungen erforderlich? Können Sie den Prozess validieren? Ist er genehmigungsreif? Mehr Input ermöglicht es Ihnen, sich überschneidende Aktivitäten zu finden.
Die Prozessdokumentation dient dazu, den Ablauf Ihres Prozesses darzustellen. Es steht ausser Frage, dass Sie diese Schritte für jeden Prozess wiederholen können. Dann haben Sie leicht verständliche Diagramme, die sich auch leicht aktualisieren lassen.
Zur Veranschaulichung: So könnten Sie den Onboarding-Prozess für neue Mitarbeiter dokumentieren:
Name des Prozesses: Onboarding von Mitarbeitern.
Prozessgrenzen: Kontinuierliches Engagement und Teambildung.
Prozess-Outputs: Unterbringung des neuen Mitarbeiters in seinem unmittelbaren Team.
Prozess-Inputs: Angebotsschreiben, erster Bürobesuch, Orientierung, Schulung und mehr.
Prozess-Aktivitäten: Reiseplan für die erste Woche, Bereitstellung von Zugangsdaten zu den Systemen und Netzwerken des Unternehmens, Willkommens-E-Mails, Sitzungsnachbesprechungen, Bürobesichtigungen, Begrüssungen, Bereitstellung der erforderlichen Arbeitsmittel und Ausrüstung, regelmässige Kontrollbesuche, Umfragen zu den Erfahrungen neuer Mitarbeiter.
Prozessrollen: HR und Führungskräfte an der Front.
Weitere Beispiele für Prozessdokumentation sind:
- Mitarbeiterbewertungen
- Prozess der Kundenlenkung
- Prozess der Instandhaltung der Unternehmensausrüstung
- Produkt- oder Dienstleistungserstellungsprozess
- Prozess der Rechnungsstellung
- Prozess der Rechnungslegung
Warum ist es wichtig, Geschäftsprozesse zu dokumentieren?
Jede Organisation ist auf Prozesse angewiesen, um effektiv zu funktionieren. Geschäftsaktivitäten werden durch spezifische Prozesse erreicht. Diese unterschiedlichen Aufgaben dienen dazu, die Konsistenz der Geschäftsaktivitäten zu verbessern. Daher sollten Geschäftsprozesse transparent, flexibel und effizient sein. Leider entwickeln viele Teammitglieder Geschäftsprozesse, ohne sich Gedanken darüber zu machen, wie jeder Prozess in die Gesamtstruktur des Unternehmens passt.
BPMN hilft jedoch dabei, die Geschäftsprozesse an den Unternehmenszielen auszurichten. BPMN hilft auch dabei, die wesentlichen Aktivitäten, die für die Erledigung jeder Geschäftsaufgabe erforderlich sind, zu bestimmen und genau festzulegen. Durch die Abbildung dieser Schritte kann eine einheitlichere Unternehmensstruktur geschaffen werden.
Zu den weiteren Vorteilen gehört die Möglichkeit, Folgendes zu tun:
- Überwachen, messen und ändern Sie die Prozesse nach Bedarf.
- Steigern Sie die Produktivität der Teammitglieder, indem Sie Aktivitäten genauer koordinieren und notwendige Aktualisierungen vornehmen.
- Nutzung intelligenter Technologien zur Bewältigung von Herausforderungen und potenziellen Problemen.
- Schnelleres Reagieren auf Änderungen bei Projekten.
Fünf weitere Vorteile der Prozessdokumentation:
1. Skalierung mit mehr Flexibilität
Moderne Unternehmen müssen in der Lage sein, sofort auf Veränderungen zu reagieren. Einige dieser Veränderungen können von innovativen Disruptoren ausgehen, während in anderen Fällen Marktveränderungen auf unbestimmte Zeit aus der COVID-19-Pandemie entstanden sind. Unabhängig davon, wie der Wandel zustande gekommen ist, sind flexible Reaktionen von entscheidender Bedeutung für die Erhaltung des Wettbewerbsvorteils. Auf solide Dokumentation von Geschäftsprozessen zurückgreifen zu können erspart ein grösseres Chaos und hilft schnell und effektiv zu arbeiten.
Vergleichen Sie zum Beispiel all die Unternehmen, die bereits über ein Modell für Telearbeit und einen benutzerfreundlichen digitalen Fussabdruck verfügten, mit den Unternehmen, die Schwierigkeiten hatten, ihr Geschäft online zu verlagern, als die COVID-19-Pandemie in allen Ländern zu Abriegelungsszenarien führte. Die Verbraucher mussten zwar immer noch einkaufen, aber jetzt war es noch wichtiger, mehr Dinge online zu erledigen.
Die Erleichterung der Prozessdokumentation gibt den Unternehmen die Möglichkeit, diese neuen Anforderungen zu erfüllen. Wenn Sie über eine gut definierte Dokumentation verfügen, können Sie bestimmen, wo Sie Prozesse anhalten müssen, wenn ein Problem auftritt. Sie können auch schnell Anpassungen vornehmen und Ihre Prozesse mit minimaler Unterbrechung wieder in Gang bringen. Die Prozessdokumentation bietet die Flexibilität, sich den veränderten Markterwartungen anzupassen.
2. Ermittlung von Möglichkeiten zur kontinuierlichen Verbesserung.
Organisationen sollten immer nach Bereichen suchen, die von Verbesserungen profitieren würden. Sich auf seinen Lorbeeren auszuruhen, ist keine kluge Geschäftsstrategie. Allerdings ist es besser, kleine, schrittweise Verbesserungen vorzunehmen als willkürliche und drastische Änderungen von oben nach unten, die das gesamte System, einschliesslich der Mitarbeiter, erschüttern könnten. Die Informationen, die aus der Prozessdokumentation gewonnen werden, fördern die kontinuierliche Verbesserung. Darüber hinaus kann die BPMN sicherstellen, dass jede Entscheidung über eine notwendige Verbesserung auf der Grundlage von Daten getroffen wird.
3. Angemessenes Vorgehen bei der Einhaltung der Vorschriften
Die Branchen werden immer stärker reguliert, einige mehr als andere, wie das Finanz- und Gesundheitswesen. Dennoch kommen immer mehr Vorschriften auf uns zu. Ein Unternehmen, das eine Prozessdokumentation einsetzt, kann die Risiken der Nichteinhaltung von Vorschriften abwenden und kostspielige Geldstrafen und Bußgelder vermeiden. Da jede Komponente des Prozesses detailliert dargestellt wird, können alle Beteiligten damit sicherstellen, dass die Arbeitsabläufe den Vorschriften entsprechen.
Außerdem trägt ein gut dokumentierter Prozess zur Verbesserung der Sicherheit bei. Wenn Sie jeden Aspekt eines Prozesses verstehen, können Sie Daten und physische Ressourcen besser schützen.
4. Erreichen einer umfassenden Sichtbarkeit
Die Prozessdokumentation vermittelt ein vollständiges Bild von jedem Schritt in Ihrem Geschäftsprozess und erleichtert die Überwachung. Nutzen Sie Ihr Flussdiagramm, um die Leistung zu verfolgen.
5. Erleichterung des Transfers von Geschäftswissen.
Da Unternehmen wachsen und schrumpfen, ist es unerlässlich, sich auf einen konsistenten Transfer von Geschäftswissen zu verlassen. Es ist nicht sinnvoll, von einem oder zwei Teammitgliedern zu erwarten, dass sie bestimmte Prozesse verstehen. Wenn sich die Belegschaft ändert, verlassen Mitarbeiter das Unternehmen oder gehen in den Ruhestand. Das Unternehmen sollte das organisatorische Wissen bewahren, um eine massive Lücke bei den Lernmöglichkeiten zu vermeiden.
Die BPMN fördert jedoch eine gründliche und umfassende Prozessdokumentation. So können Sie Prozesslandkarten für jeden Arbeitsablauf erstellen und gleichzeitig das Geschäftswissen aufzeichnen und archivieren, damit Ihre Mitarbeiter darauf zugreifen können. Sie können dieses Wissen in vielen Bereichen nutzen, z. B. bei der Einarbeitung neuer Mitarbeiter, bei der Weiterbildung, bei Systemschulungen und vielem mehr. Darüber hinaus trägt die Aufbewahrung von Geschäftswissen dazu bei, Unterbrechungen zu vermeiden, die entstehen, wenn Mitarbeiter das Unternehmen verlassen.
Zusammenfassend
Durch die Überwachung von Prozessen können Sie bestimmte verbesserungswürdige Bereiche ermitteln und gleichzeitig den gesamten Aktivitätsfluss abbilden. Die Dokumentation von Geschäftsprozessen schafft die Basis um den Soll Zustand zu definieren und dem Ist abzugleiche, sowie auch als Basis für alles weitere. Es ist auch möglich, unnötige Bewegungen zu minimieren und doppelte Aufgaben zu identifizieren und zu eliminieren.
…und dann geht es an die digitale Umsetzung der Prozesse. Da hilft Zoho.

